POB Pembukaan Peminatan Baru
I. TUJUAN
Tujuan dari POB ini adalah untuk membakukan langkah-langkah dalam penelaahan usulan pembukaan peminatan baru. Prosedur ini juga dibuat untuk mengatur mekanisme pengajuan pembukaan peminatan baru program studi agar berjalan secara efektif dan efisien.
a
II. RUANG LINGKUP
POB ini berlaku untuk melakukan penelahaan terhadap semua usulan pembukaan peminatan baru yang ada di lingkungan Universitas Indonesia dan menyampaikan hasil telaah dalam bentuk rekomendasi kepada Rektor.
a
III. KETENTUAN UMUM
- Pengajuan usulan pembukaan peminatan baru Program Studi dilakukan oleh pimpinan Fakultas/Sekolah/Program Pendidikan Vokasi.
- Prosedur ini dibuat untuk mengatur mekanisme pengajuan, proses telaah, penyusunan draf Surat Keputusan (SK) revisi, hingga penerbitan Surat Keputusan (SK) revisi.
- Segala bentuk dokumen atau lembar keluaran prosedur ini disimpan dan dipelihara sebagai bukti rekaman pelaksanaan POB.
- Usulan pembukaan peminatan baru harus disertai berkas usulan yang sekurang-kurangnya memuat:
- Latar Belakang dan rasional pembukaan peminatan baru, termasuk analisis kebutuhan dan relevansi dengan perkembangan bidang keilmuan serta kebutuhan dunia kerja;
- Kesesuaian dengan Capaian Pembelajaran Lulusan (CPL) Program Studi yang telah ditetapkan;
- Daftar dosen pengampu dengan bidang keahlian yang relevan dan status homebase pada program studi terkait;
- Rancangan kurikulum peminatan baru yang mencakup struktur mata kuliah, beban studi, deskripsi mata kuliah, dan sebaran semester;
- Persetujuan Senat Akademik Fakultas (SAF)/Komite Sekolah/Komite Program Pendidikan Vokasi, yang dibuktikan dengan berita acara dan surat persetujuan, serta Dokumen pendukung lainnya (surat Kolegium/Asosiasi Profesi/Asosiasi Pendidikan);
- Rencana pembiayaan serta proyeksi keberlanjutan penyelenggaraan peminatan baru.
a
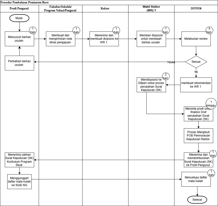
IV. Diagram Alur Prosedur dan SLA


