POB Pindah Program Studi Mahasiswa Baru
I. TUJUAN
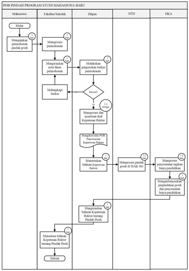
POB Pindah Program Studi ini bertujuan menjelaskan alur dan prosedur perpindahan mahasiswa baru dari satu Program Studi ke Program Studi lain di lingkungan Universitas Indonesia. Perpindahan dapat dipengaruhi oleh persyaratan kesehatan, perubahan minat,
maupun kebijakan Program Studi. Dokumen ini disusun agar mahasiswa dan Program Studi memperoleh panduan yang jelas, terstruktur, dan dapat dipertanggungjawabkan selama proses perpindahan program studi.
a
II. RUANG LINGKUP
POB ini berlaku untuk proses pindah Program Studi bagi mahasiswa baru program pascasarjana, baik dalam satu fakultas maupun lintas fakultas sepanjang masih sesuai
dengan relevansi keilmuan.
Untuk Program Sarjana dan Diploma, perpindahan Program Studi hanya dapat dilakukan
karena alasan persyaratan kesehatan dan harus mendapatkan persetujuan Direktur Pendidikan. Perpindahan dapat dilakukan dalam satu Fakultas/Sekolah atau lintas Fakultas/Sekolah yang memiliki kesesuaian bidang ilmu.
a
III. KETENTUAN UMUM
- Pengajuan pindah Program Studi hanya berlaku bagi mahasiswa yang belum melakukan registrasi akademik ;
- Pengajuan pindah Program Studi harus dilengkapi dengan dokumen sebagai berikut :
- Surat permohonan pindah Program Studi yang ditandatangani oleh mahasiswa;
- Surat persetujuan pindah Program Studi dari Fakultas/Sekolah yang melepaskan dan yang dituju, disertai dokumen pendukung apabila perpindahan memerlukan persetujuan Direktur Pendidikan;
- Bukti diterima sebagai mahasiswa UI;
- Bukti pembayaran biaya pendidikan (apabila sudah melakukan pembayaran).
- Pengajuan pindah Program Studi dinyatakan sah apabila telah diterbitkan Surat Keputusan Rektor tentang Pindah Program Studi.
a
IV. DIAGRAM ALIR


