POB Registrasi Magister dan Doktor
I. TUJUAN
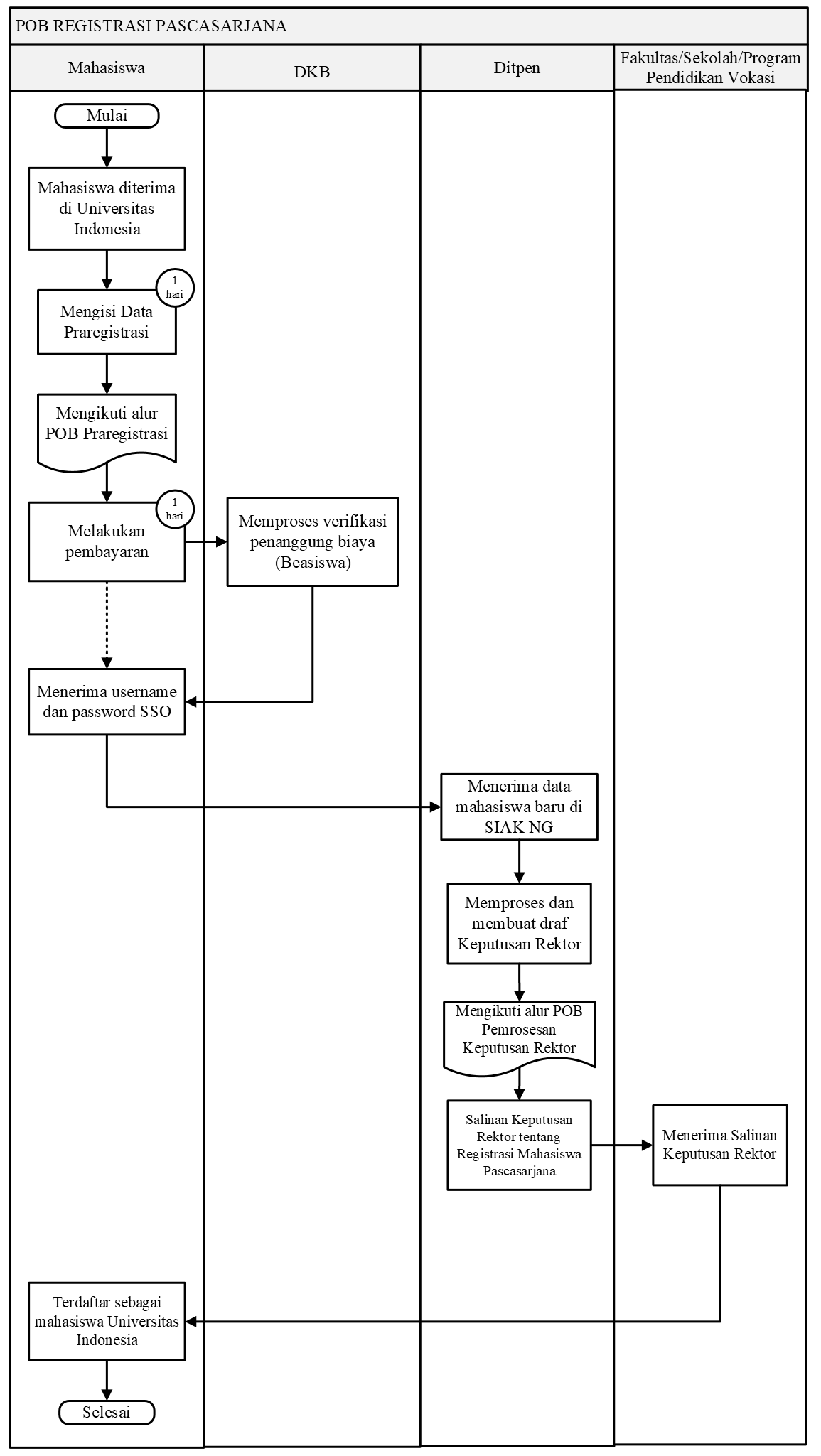
Tujuan dari POB ini bertujuan untuk menjelaskan alur registrasi atau pendaftaran mahasiswa baru secara daring pada Program Profesi, Magister, Doktor, Spesialis, dan Subspesialis.
a
II. RUANG LINGKUP
POB ini mencakup seluruh proses registrasi mahasiswa baru secara daring pada Program Profesi, Magister, Doktor, Spesialis, dan Subspesialis di lingkungan Universitas Indonesia. Prosedur ini berlaku bagi calon mahasiswa, unit layanan akademik, serta pihak-pihak terkait yang terlibat dalam proses verifikasi dan validasi data registrasi.
a
III. KETENTUAN UMUM
- Prosedur Operasional Baku (POB) ini merupakan pedoman resmi yang harus diikuti dalam proses registrasi mahasiswa baru secara daring;
- Semua pihak yang terlibat dalam pelaksanaan registrasi, termasuk calon mahasiswa dan unit layanan akademik, wajib memahami dan mematuhi ketentuan yang tercantum dalam dokumen ini;
- POB ini berlaku selama belum ada revisi atau pembaruan yang ditetapkan oleh Universitas Indonesia;
- Ketentuan tambahan yang dikeluarkan oleh otoritas akademik yang relevan dapat diberlakukan sepanjang tidak bertentangan dengan isi dokumen ini.
a
IV. DIAGRAM ALIR


