POB Penerimaan Langsung Mahasiswa Baru
I. TUJUAN
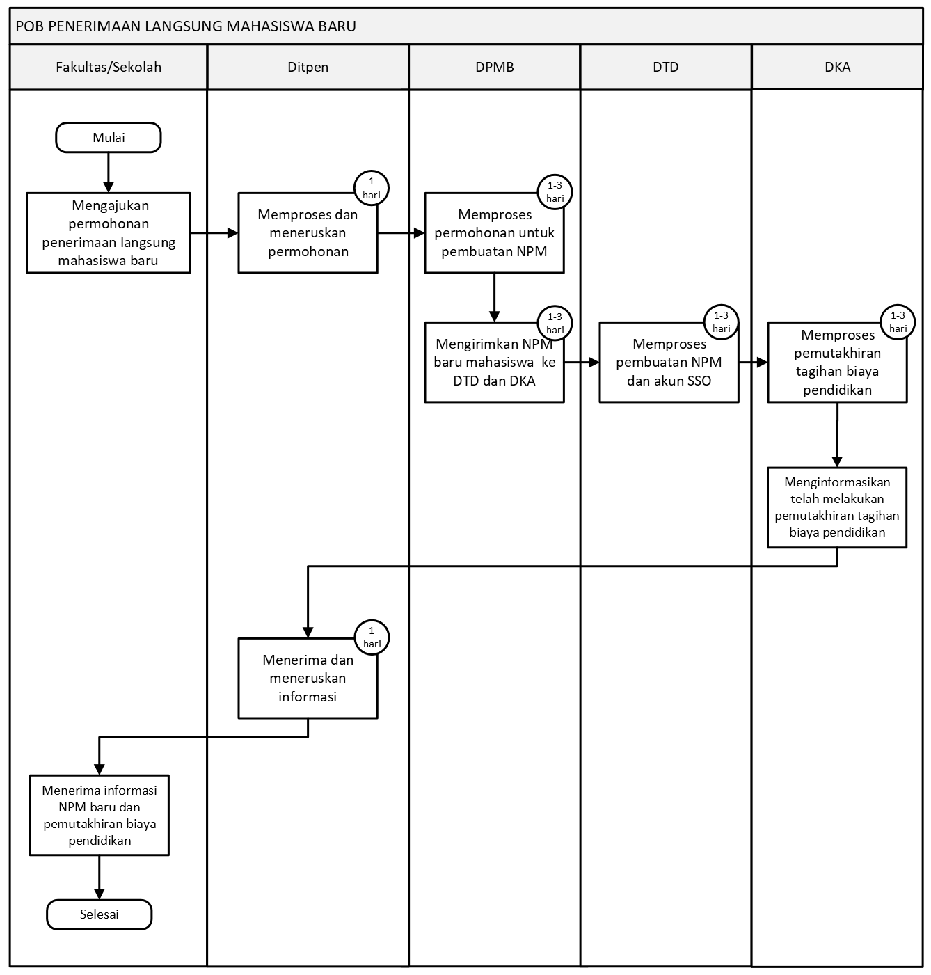
Tujuan dari POB ini adalah menjelaskan alur proses Penerimaan Mahasiswa Baru Jalur Penerimaan Langsung. Penerimaan jalur langsung ini merupakan program penerimaan mahasiswa baru tanpa perlu mengikuti ujian masuk.
a
II. RUANG LINGKUP
POB ini berlaku dalam proses Penerimaan Mahasiswa Baru Jalur Penerimaan Langsung (tanpa ujian).
a
III. KETENTUAN UMUM
- Penerimaan Langsung hanya berlaku untuk mahasiswa Universitas Indonesia yang secara langsung melanjutkan studi di jenjang berikutnya.
- Penerimaan Langsung meliputi :
- Migrasi Lulusan (Sarjana-Profesi)
- Program Fast Track (Sarjana-Magister dan Magister-Doktor)
a
IV. DIAGRAM ALIR


