POB Perubahan Gelar Akademik
I. TUJUAN
POB ini disusun untuk menjadi acuan dalam mengatur tata cara pengusulan, penelaahan, dan penetapan perubahan gelar akademik di Universitas Indonesia agar prosesnya berjalan sesuai dengan ketentuan peraturan perundang-undangan, menjamin kepastian hukum, serta mendukung standar mutu akademik universitas.
a
II. RUANG LINGKUP
POB ini disusun untuk menjadi acuan dalam mengatur tata cara pengusulan, penelaahan, dan penetapan perubahan gelar akademik di Universitas Indonesia agar prosesnya berjalan sesuai dengan ketentuan peraturan perundang-undangan, menjamin kepastian hukum, serta mendukung standar mutu akademik universitas.
a
III. KETENTUAN UMUM
- POB ini berlaku untuk seluruh Fakultas/Sekolah/Program Pendidikan Vokasi yang ingin mengusulkan perubahan gelar akademik.
- Perubahan gelar akademik dilakukan berdasarkan ketentuan peraturan perundang-undangan, Statuta Univeristas Indonesia, dan peraturan internal universitas.
- Perubahan gelar harus merujuk pada peraturan gelar terakhir.
- Semua pihak yang terlibat wajib mengikuti prosedur, alur, dan persyaratan yang ditetapkan dalam POB.
- Segala bentuk dokumen atau lembar keluaran prosedur ini disimpan dan diperlihara sebagai bukti rekaman pelaksanaan POB.
a
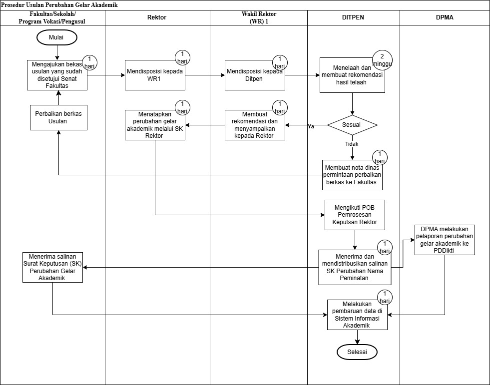
IV. DIAGRAM ALIR


