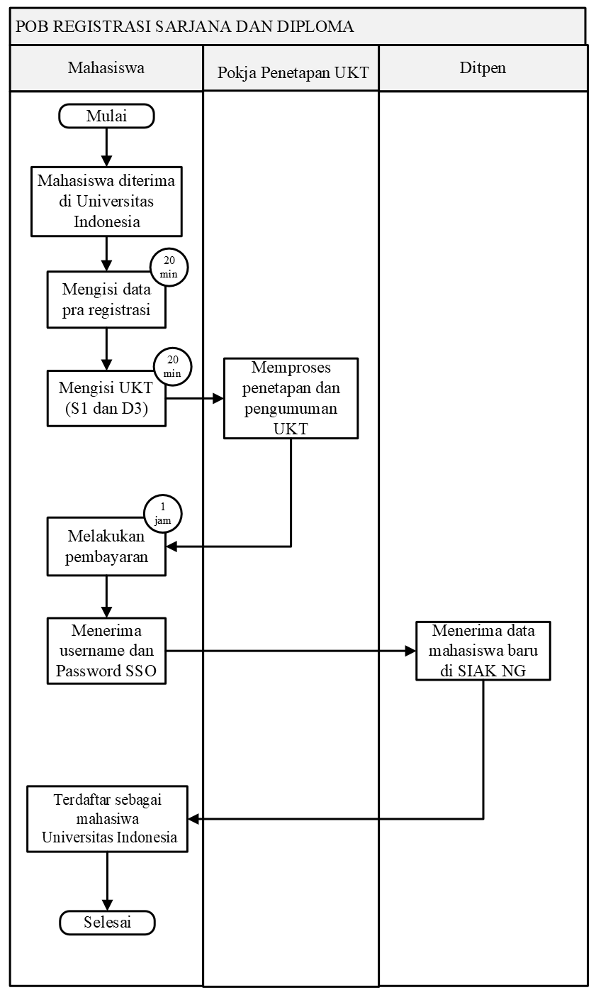
POB Registrasi Sarjana dan Diploma 3
I. TUJUAN
POB ini bertujuan untuk memberikan penjelasan terstruktur mengenai proses registrasi mahasiswa baru Program Sarjana dan Diploma yang dilaksanakan secara daring (online). Dokumen ini dirancang untuk memastikan bahwa seluruh tahapan pendaftaran dilakukan sesuai dengan standar operasional yang berlaku.
a
II. RUANG LINGKUP
POB ini berlaku bagi mahasiswa baru pada jenjang Program Sarjana dan Program Diploma yang mengikuti proses registrasi secara daring. Ketentuan ini mencakup seluruh tahapan registrasi yang wajib diikuti oleh calon mahasiswa sesuai peraturan yang berlaku di Univeristas Indonesia.
a
III. KETENTUAN UMUM
- Prosedur ini diterapkan dalam pelaksanaan proses registrasi atau daftar ulang bagi mahasiswa baru Program Sarjana dan Program Diploma;
- Proses registrasi dilaksanakan secara daring sesuai ketentuan institusi yang berlaku;
- Mahasiswa baru wajib mengikuti seluruh tahapan registrasi sesuai jadwal dan persyaratan yang ditetapkan.
a
IV. DIAGRAM ALIR


