POB Perubahan Biodata Mahasiswa Aktif PDDIKTI UI
I. TUJUAN
Prosedur ini dibuat dengan tujuan agar :
- Tertibnya mekanisme perubahan data mahasiswa aktif Universitas Indonesia (UI) ke PDDIKTI mulai dari tahap awal hingga akhir;
- Terkoordinasinya unit kerja dan personil yang terkait dalam PDDIKTI di lingkungan UI;
- Terkendali dan terdokumentasinya proses permohonan perubahan biodata mahasiswa aktif dari UI hingga pengajuan diuanggah ke PDDIKTI sesuai dengan data yang terekam di SIAK-NG dan sesuai dengan peraturan yang berlaku di UI dan Kementerian Pendidikan Tinggi, Sains dan Teknologi (Kemdiktisaintek).
A
II. RUANG LINGKUP
POB ini berlaku untuk semua mahasiswa aktif dan operator PDDIKTI UI.
a
III. KETENTUAN UMUM
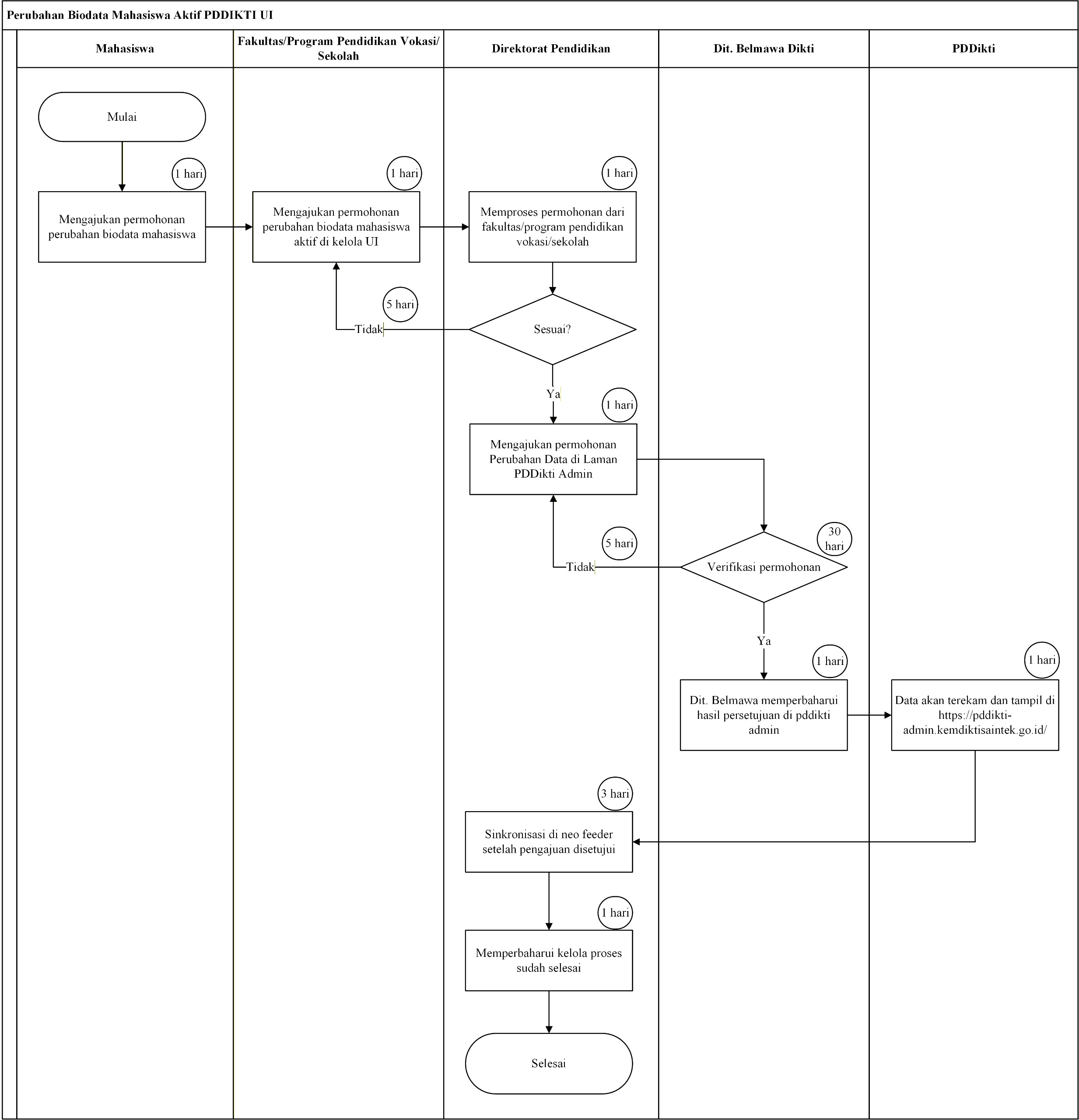
- Data yang diajukan adalah data mahasiswa aktif yang datanya terekam pada laman http://pddikti.kemdiktisaintek.go.id/.
- Para mahasiswa mengajukan perubahan data ke Fakultas/Program Pendidikan Vokasi/Sekolah, serta melampirkan data pendukung yang dibutuhkan dalam pengajuan tersebut.
- Jenis Biodata yang dapat diproses meliputi nama lengkap, nomor pokok mahasiswa (NPM), tempat lahir, tanggal lahir, nama ibu kandung, jenis kelamin, dan Nomor Induk Kependudukan (NIK).
- Data pendukung yang dibutuhkan adalah hasil pindai dari dokumen KTP, KK, Akta lahir, Riwayat Pendidikan, dan KTM.
- Fakultas/Program Pendidikan Vokasi/ Sekolah mengirimkan permohonan perubahan biodata melalui Kelola UI ke Subdirektorat Administrasi Pendidikan. Ajuan permohonan akan diverifikasi dan divalidasi sebelum diproses ke PDDIKTI.
- Jika permohonan telah disetujui, proses sinkronisasi dilakukan di Neo Feeder sehingga dapat terekam di laman PDDIKTI.
a
IV. DIAGRAM ALIR


