POB Penyelenggaraan Program Pembelajaran di Luar Kampus Dalam Negeri
I. TUJUAN
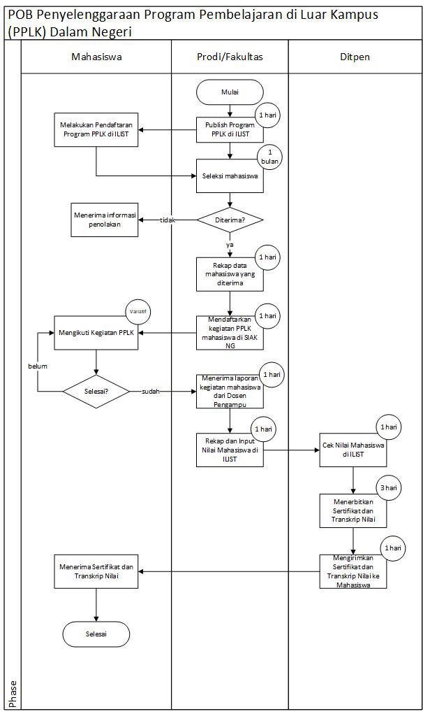
Tujuan dari POB ini adalah untuk mengatur terlaksananya program PPLK Dalam Negeri yang diajukan oleh Fakultas/Program Pendidikan Vokasi dan nantinya akan dipublikasikan ke mahasiswa Universitas Indonesia sesuai dengan kebijakan yang berlaku.
a
II. RUANG LINGKUP
POB ini berlaku untuk proses pelaksanaan program PPLK Dalam Negeri.
a
III. KETENTUAN UMUM
- PPLK Dalam Negeri yang diajukan setidaknya memiliki berkas PKS dengan Mitra. Apabila PKS dalam proses pembuatan, silahkan mengajukan Letter of Intent (LOI) Perjanjian Kerjasama.
- Mahasiswa yang mendaftar PPLK Dalam Negeri jika pada semester yang sama mengambil mata kuliah, maka beban studi yang diambil ditambah dengan SKS yang akan diperoleh dari PPLK Dalam Negeri tidak boleh melebihi 24 SKS.
- Mahasiswa dapat mengajukan transfer SKS PPLK Dalam Negeri, jika PPLK Dalam Negeri yang diikuti telah terdaftar di Marketplace List.
a
IV. DIAGRAM ALIR


