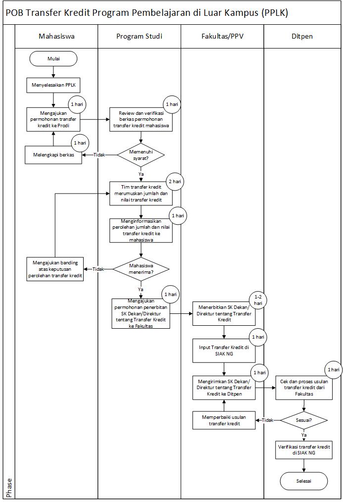
POB Transfer Kredit Program Pembelajaran Di Luar Kampus
I. TUJUAN
Tujuan dari POB ini adalah untuk menyediakan pedoman yang terstruktur dan standar dalam proses transfer kredit Program Pembelajaran di Luar Kampus (PPLK) yang dahulu disebut Merdeka Belajar Kampus Merdeka (MBKM). Tujuan-tujuan spesifik dari POB ini meliputi:
- Menyediakan panduan yang konsisten dan baku untuk proses transfer kredit PPLK di Universitas Indonesia, serta memastikan bahwa proses yang dijalankan sesuai dengan prinsip dan tujuan PPLK di seluruh Indonesia;
- Memberikan kejelasan mengenai aturan, prosedur, dan kriteria yang harus dipenuhi, sehingga mahasiswa dan prodi memiliki pemahaman yang sama dan transparan tentang pelaksanaan program;
- Menjamin akuntabilitas dalam proses transfer kredit pembelajaran di luar kampus.
a
II. RUANG LINGKUP
Prosedur tentang proses transfer kredit pembelajaran di luar kampus ini berlaku dan digunakan oleh Prodi D3/D4/S1 di lingkungan Universitas Indonesia. Proses Transfer Kredit PPLK meliputi dokumen hasil kegiatan PPLK, Nota Dinas, BRP, PKS, SK Dekan dan SIAK-NG.
a
III. KETENTUAN UMUM
- Program Studi dan Fakultas/PPV harus dapat memastikan bahwa kegiatan PPLK yang diikuti oleh mahasiswa sudah memiliki PKS dan BRP, sehingga dapat diproses transfer kreditnya;
- Jumlah SKS yang ditransfer, ditambah dengan jumlah beban studi yang ditempuh tidak melebihi 24 SKS untuk semua jenjang pendidikan;
- Transfer kredit diajukan pada semester berjalan atau paling lambat sebelum pelaporan data ke PDDIKTI;
- Ketetapan batas tahun perolehan transfer kredit mahasiswa yang dapat diajukan ditetapkan sesuai kebijakan fakultas masing-masing.
a
IV. Diagram Alir


