Prosedur Operasional Baku (POB)
Pengajuan Pendataan Mahasiswa Lampau Pada PDDikti UI
1. TUJUAN
Prosedur ini dibuat dengan tujuan agar:
a) Tertibnya mekanisme pendataan data alumni Universitas Indonesia (UI) ke PDDikti mulai dari tahap awal hingga akhir;
b) Terkoordinasinya unit kerja dan personil yang terkait dalam PDDikti di lingkungan UI;
c) Terkendali dan terdokumentasinya proses permohonan ajuan Pendataan mahasiswa lampau hingga ke PDDikti sesuai dengan perubahan data yang dilakukan dan peraturan yang berlaku di UI dan Kementerian Pendidikan Tinggi, Sains dan Teknologi (Kemdiktisaintek).
2. RUANG LINGKUP
POB ini berlaku untuk mabasiswa aktif dan pihak terkait dengan pendataan mahasiswa lampau di lingkungan UI.
3. KETENTUAN UMUM
3.1 Pengajuan Pendataan Mabasiswa Lampau di Pangkalan Data Pendidikan Tinggi (PDDikti) adalah kegiatan pengajuan permohonan pendataan data mahasiswa aktif yang terlambat registrasi atau daftar ulang.
3.2 Pangkalan Data Pendidikan Tinggi yang selanjutnya disingkat menjadi PDDikti adalah sistem yang menghimpun data pendidikan tinggi dari seluruh perguruan tinggi yang terintegrasi secara nasional.
3.3 Direktorat Pendidikan yang selanjutnya disingkat Ditpen adalah unit kerja yang berada di bawah Bidang Akademik dan Kemahasiswaan yang bertugas menyusun dan melaksanakan kebijakan operasional pendidikan, serta melakukan pembinaan dan pengembangan sistem pendidikan.
3.4 Portal PDDikti-Admin adalah portal web resmi yang digunakan oleh operator perguruan tinggi di Indonesia untuk mengelola dan melaporkan data akademik ke Pangkalan Data Pendidikan Tinggi (PDDikti) yang dikelola oleh Kementerian Pendidikan Tinggi, Sains dan Teknologi (Kemdiktisaintek).
3.5 SIAK-NG atau Sistem Informasi Akademis New Generation adalab sistem terintegrasi bagi mabasiswa Ul untuk melakukan pengisian Isian Rencana Studi (IRS), pengecekan nilai dan juga di dalamnya terdapat berbagai macam informasi akademik.
3.6 Fakultas adalah himpunan sumber daya pendukung yang dapat dikelompokkan menurut departemen/bidang studi, yang menyelenggarakan dan mengelola pendidikan akademik, vokasi, atau profesi dalam satu rumpun disiplin ilmu pengetahuan, teknologi dan/atau seni.
3.7 Program Pendidikan Vokasi adalab himpunan sumber daya pendukung menyelenggarakan dan mengelola program diploma.
3.8 Sekolalah adalah himpunan sumber daya pendukung yang menyelenggarakan dan mengelola program pendidikan multi atau inter/trans disiplin pada jenjang magister dan doktor dalam kelompok keilmuan tertentu yang tidak dapat dikembangkan di Fakultas.
3.9 Mahasiswa adalah peserta didik padajenjang pendidikan tinggi di UI.
4.0 Direktorat Pembelajaran dan Kemahasiswaan Kementerian Pendidikan Tinggi, Sains dan Teknologi yang selanjutnya disingkat menjadi Direktorat Belmawa Kemendiksaintek adalah salah satu unit pelaksana teknis di bawah Direktorat JenderaJ Pendidikan Tinggi, Sains, dan Telmologi (Ditjen Diktisaintek) Kementerian Pendidikan Tinggi, Sains dan Teknologi (Kemdiktisaintek).
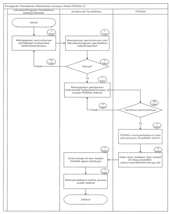
4. Diagram Alur Prosedur dan SLA


