POB Pengunduran Diri Mahasiswa
I. TUJUAN
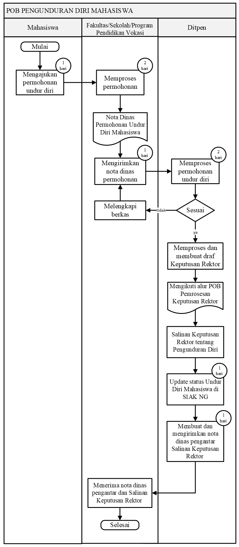
Pengunduran diri mahasiswa merupakan keputusan individu untuk menghentikan statusnya sebagai mahasiswa atau berhenti dari perkuliahan karena alasan tertentu. POB ini bertujuan untuk menjelaskan secara rinci alur dan prosedur permohonan pengunduran diri mahasiswa, memberikan pedoman tentang langkah-langkah yang harus ditempuh agar proses pengunduran diri dilakukan dengan benar dan sesuai peraturan akademik, dan memastikan transparansi dan kepatuhan terhadap kebijakan perguruan tinggi dalam proses pengunduran diri mahasiswa. Dengan adanya POB ini, mahasiswa dapat memahami dan mengikuti proses pengunduran diri dengan baik, sehingga hak dan kewajiban mereka tetap terpenuhi.
a
II. RUANG LINGKUP
POB ini berlaku bagi seluruh mahasiswa yang mengajukan permohonan pengunduran diri dari perkuliahan, tanpa memandang jenjang pendidikan yang ditempuh. Prosedur ini mencakup tata cara pengunduran diri untuk program diploma, sarjana, profesi, magister, dan doktoral sesuai dengan kebijakan yang berlaku di institusi pendidikan terkait. Dengan adanya POB ini, diharapkan setiap mahasiswa dapat mengikuti prosedur pengunduran diri secara tertib dan sesuai dengan ketentuan yang telah ditetapkan.
a
III. KETENTUAN UMUM
Permohonan Pengunduran Diri Mahasiswa dilengkapi dengan:
- Surat Permohonan Undur Diri dari Mahasiswa bermaterai;
- Alasan undur diri;
- Periode undur diri mahasiswa;
- Surat Permohonan Penerbitan Keputusan Rektor tentang Pengunduran Diri dari Fakultas/Sekolah/Program Pendidikan Vokasi.
a
IV. DIAGRAM ALIR


