Prosedur Operasional Baku (POB)
PERUBAHAN BIODATA MAHASISWA AKTIF PDDIKTI UI
1. TUJUAN
Prosedur ini dibuat dengan tujuan agar:
a) Tertibnya mekanisme perubahan data rnahasiswa aktif Unjversitas Indonesia (UI) ke PDDikti rnulai dari tahap awal hingga akhir;
b) Terkoordinasinya unit kerja dan personil yang terkait dalam PDDikti di lingkungan UI;
c) Terkendali dan terdokumentasinyanya proses permohonan perubahan biodata mahasiswa aktif dari UT hingga pengajuan diunggah ke PDDikti sesuai dengan dengan data yang terekam di SIAK-NG dan sesuai dengan peraturan yang berlaku di UI dan Kementerian Pendidikan Tinggi, Sains dan Teknologi (Kemdiktisaintek).
2. RUANG LINGKUP
POB ini berlaku untuk semua mahasiswa aktif dan operator PDDikti UI.
3. KETENTUAN UMUM
3.1 Data yang diajukan adalah data mahasiswa aktif yang datanya terekam pada laman https://pddikti.kemdiktisaintek.go.id/
3.2 Para mahasiswa mengajukan perubahan data ke Fakultas/Program Pendidikan Vokasi/Sekolah, serta melampirkan data pendukung yang dibutuhkan dalam pengajuan tersebut.
3.3 Jenis Biodata yang dapat diproses meliputi nama lengkap, nomor pokok mahasiswa (NPM), tempat lahir, tanggal lahir, nama ibu kandung, jenis kelamin, dan Nomor Induk Kependudukan (NIK).
3.4 Data pendukung yang dibutuhkan adalah has ii pindai dari dokumen KTP, KK, Akta lahir, Riwayat Pendidikan, dan KTM.
3.5 Fakultas/Program Pendidikan Vokasi/ Sekolah mengirimkan perrnohonan perubahan biodata rnelalui Kelola UT ke Subdirektorat Administrasi Pendidikan. Ajuan permohonan akan diverifikasi dan divalidasi sebelum di proses ke PDDikti.
3.6 Jika permohonan telah disetujui, proses sinkronisasi dilakukan di Neo Feeder sehingga data terekam di laman PDDikti.
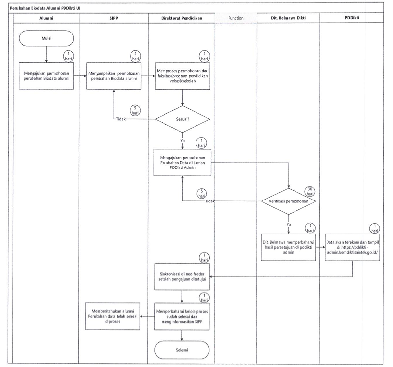
4. Diagram Alur Prosedur dan SLA


