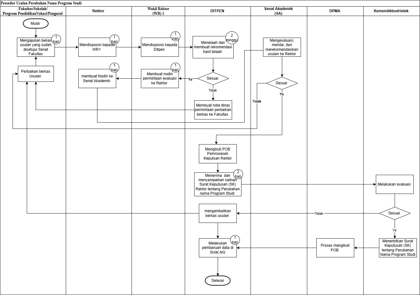
POB Perubahan Nama Program Studi
I. TUJUAN
Tujuan dari POB ini adalah untuk mengatur mekanisme usulan perubahan nama Program Studi sesuai dengan ketentuan yang berlaku agar proses tersebut berjalan secara efektif dan efisien.
a
II. RUANG LINGKUP
POB ini berlaku untuk seluruh proses pengajuan usulan perubahan nama Program Studi di lingkungan Universitas Indonesia, mulai dari pengusulan oleh Fakultas/Sekolah/Program Pendidikan Vokasi, penerbitan Surat Keputusan Menteri Pendidikan, Kebudayaan, Riset, dan Teknologi hingga pembaruan data di SIAK-NG.
a
III. KETENTUAN UMUM
- Prosedur ini digunakan sebagai acuan dalam pengajuan, penelaahan, dan penetapan usulan perubahan nama Program Studi di lingkungan Universitas Indonesia;
- Perubahan nama Program Studi hanya dapat diajukan oleh Fakultas/Sekolah/Program Pendidikan Vokasi kepada Rektor melalui meknisme yang ditetapkan;
- Program Studi dapat mengajukan perubahan nama apabila memiliki paling sedikit 70% (tujuh puluh persen) kesamaan substansi capaian pembelajaran lulusan dengan Program Studi sebelumnya;
- Apabila terdapat perbedaan capaian pembelajaran lulusan lebih dari 30% (tiga puluh persen), maka usulan tersebut diproses sebagai pembukaan Program Studi baru, sesuai dengan ketentuan yang berlaku;
- Usulan perubahan nama Program Studi dapat diajukan apabila :
- Penyesuaian nomenklatur Program Studi sesuai dengan ketentuan peraturan terbaru dari Kementerian Pendidikan Tinggi, Sains, dan Teknologi dan/atau Kolegium;
- Kebutuhan penyelarasan nama Program Studi dengan perkembangan ilmu pengetahuan, teknologi, seni, kebutuhan dunia kerja, industri, dan masyarakat;
- Perubahan rumpun ilmu atau konsolidasi Program Studi yang sejenis;
- Permintaan evaluasi dari SAU atau relevansi nama Program Studi dengan capaian pembelajaran lulusan pada kurikulum dan visi Universitas Indonesia.
- Perubahan nama Program Studi hanya dapat diajukan apabila pelaporan data PDDIKTI telah mencapai 100% (seratus persen), dengan ketentuan sebagai berikut :
- Program Studi tidak melakukan pengajuan perubahan data mahasiswa, dosen, atau pemindahan Dosen Homebase selama proses perubahan berlangsung;
- Program Studi tidak melakukan proses kelulusan sampai dengan selesainya penyesuaian status akreditasi dari BAN-PT atau LAM atau lembaga akreditasi internasional yang diakui Kementerian;
- Status akreditasi Program Studi masih berlaku sekurang-kurangnya 1 (satu) tahun terhitung sejak tanggal pengajuan perubahan nama;
- Nama Program Studi yang diusulkan harus sepadan dengan nama Program Studi yang telah ditetapkan oleh Kementrian atau Kolegium;
- Memastikan bahwa seluruh data telah dilaporkan secara lengkap, benar, dan tidak terdapat kesalahan atau keterlambatan pelaporan hingga batas Cut-Off Pelaporan (batas Program Studi melakukan pelaporan PDDIKTI dengan menggunakan nama lama);
- Apabila Surat Keputusan Rektor diterbitkan pada pertengahan semester, maka batas cut-off pelaporan PDDIKTI adalah pada periode semester sebelumnya;
- Apabila Surat Keputusan Rektor diterbitkan pada akhir semester, maka batas cut-off pelaporan PDDIKTI berlaku pada periode semester berjalan;
- Unit kerja yang menyelenggarakan urusan di bidang penjaminan mutu akademik melaporkan perubahan nama Program Studi kepada Kementerian;
- Dalam hal Kementerian menyatakan perubahan minor pada nama Program Studi, status Program Studi tetap Aktif dalam PDDIKTI dengan nama baru;
- Dalam hal Kementerian menyatakan perubahan major pada nama Program Studi, maka Program Studi lama dinyatakan mengalami alih bentuk dalam PDDIKTI;
- Dalam hal Program Studi lama dinyatakan mengalami alih bentuk, maka diajukan permohonan migrasi data PDDIKTI;
- Segala bentuk dokumen atau lembar keluaran prosedur ini disimpan dan dipelihara sebagai bukti rekaman pelaksanaan POB.
a
IV. DIAGRAM ALIR


