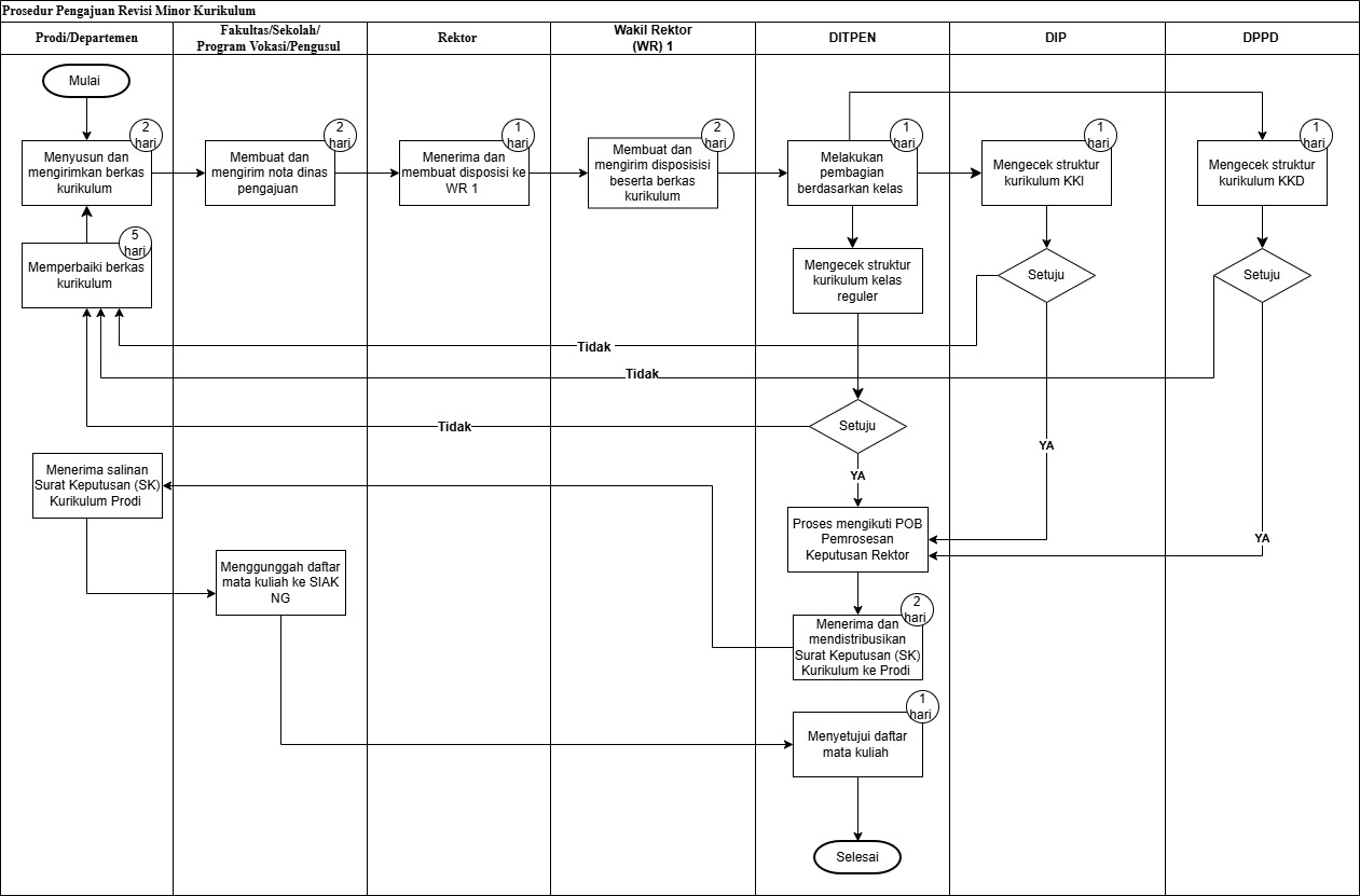
POB Pengajuan Revisi Minor Kurikulum
I. TUJUAN
Tujuan dari POB ini adalah untuk mengatur mekanisme pengajuan revisi minor kurikulum Program Studi sesuai dengan peraturan yang berlaku, agar berjalan dengan efektif dan efisien.
a
II. RUANG LINGKUP
POB ini berlaku untuk proses pengajuan revisi minor kurikulum yang bersifat terbatas dan tidak mengubah struktur dasar atau arah utama kurikulum serta tidak mempengaruhi profil lulusan dan/atau Capaian Pembelajaran Lulusan (CPL) secara fundamental.
Kategori revisi minor kurikulum mencakup :
- Penyesuaian nama mata kuliah, kode mata kuliah, atau perubahan minor pada deskripsi mata kuliah, Capaian Pembelajaran Mata Kuliah (CPMK), dan silabus.
- Perubahan urutan semester pengambilan mata kuliah, tanpa mengubah prasyarat utama atau struktur pencapaian CPL.
- Penyesuaian bobot SKS dalam rentang minor, misalnya perubahan dari 2 SKS menjadi 3 SKS atau sebaliknya, sepanjang tidak mempengaruhi total beban studi secara signifikan.
a
III. KETENTUAN UMUM
- Pengajuan revisi minor kurikulum Program Studi harus dari pimpinan Fakultas/Sekolah/Program Pendidikan Vokasi.
- Prosedur ini dibuat hanya untuk mengatur mekanisme pengajuan, proses telaah, pembuatan draf Surat Keputusan (SK) sampai penerbitan Surat Keputusan (SK).
- Segala bentuk dokumen/lembar keluaran prosedur ini disimpan dan dipelihara sebagai bukti rekaman pelaksanaan POB.
a
IV. DIAGRAM ALIR


