Prosedur Operasional Baku (POB)
PENYELENGGARAANPROGRAM PEMBELAJARAN DI LUAR KAMPUS DALAM NEGERI
1. TUJUAN
Tujuan dari POB ini adalah untuk mengatur terselenggaranya program PPLK Dalam Negeri yang diajukan oleh Fakultas/Program Pendidikan Vokasi dan nantinya akan dipublikasikan ke mahasiswa Universitas Indonesia sesuai dengan kebijakan yang berlaku.
2. RUANG LINGKUP
POB ini berlaku dalam proses penyelenggaraan PPLK Dalam Negeri yang digunakan oleh seluruh Prodi D3/04/S1 di lingkungan Universitas Indonesia.
3. KETENTUAN UMUM
3.1 Direktorat Pendidikan yang selanjutnya disingkat Ditpen adalah unit kerja yang berada di bawah Bidang Akademik dan Kemahasiswaan yang bertugas menyusun dan melaksanakan kebijakan operasional Pendidikan serta melakukan pembinaan dan pengembangan sistem Pendidikan.
3.2 Program Pembelajaran di Luar Kampus yang selanjutnya disingkat PPLK adalah kegiatan yang memungkinkan mahasiswa untuk belajar di luar program Studi mereka, baik di perguruan tinggi yang sama atau berbeda, atau bahkan di luar lingkungan perguruan tinggi.
3.3 Fakultas adalah himpunan sumber daya pendukung, yang dapat dikelompokkan menurutdepartemen/bidang studi, yang menyelenggarakan dan mengelola pendidikan akademik, vokasi, atau profesi dalam satu rumpun disiplin ilmu pengetahuan, teknologi dan/atau seni.
3.4 Program Pendidikan Vokasi yang selanjutnya disingkat PPV adalah himpunan sumber daya pendukung yang menyelenggarakan dan mengelola Program Diploma.
3.5 Program Studi yang selanjutnya disingkat Prodi adalah kesatuan kegiatan pendidikan dan pembelajaran yang memiliki kurikulum dan metode pembelajaran tertentu dalam satu jenis pendidikan akademik, profesi, dan vokasi.
3.6 Mahasiswa adalah peserta didik pada jenjang Pendidikan Tinggi di UI.
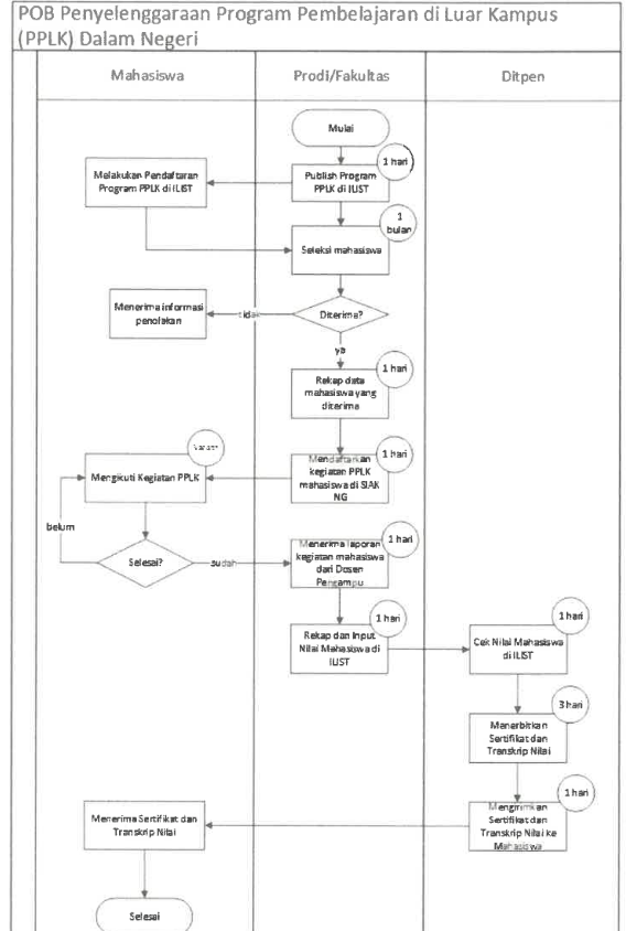
4. Diagram Alur Prosedur dan SLA


